当前位置: 网站首页 >> 正文

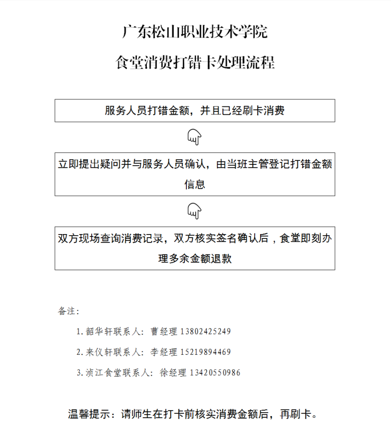
广东松山职业技术学院食堂消费打错卡处理流程

发布日期:2022年10月28日      阅读:

 

上一条:【学习党的二十大进行时】宏伟蓝图催人奋进——总务后勤部党支部召开集体学习党的二十大精神会议
下一条:总务后勤部党支部开展疫情防控期食品安全专项检查及值班工作

关闭